LC串联谐振半桥输出不能带载
常见问题
时间:2023-11-13 08:08:02
点击:
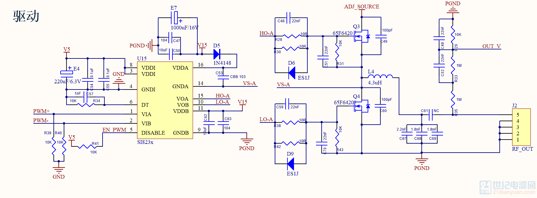
本人菜鸟,最近在制作一款射频美容电源,频率1M,输入DC15~48V,想输出AC150~500V,如图搭建的电路。
谐振电感为2mm的漆包线绕制的直径为20MM的空心电感,电容为2000V的CBB81电容,在空载时15V输入时输出可得到340V的1M正弦波,但不能带负载,负载为一个50W的50R的金属电阻,一接入负载输出马上从350V拉低到几十伏,输入电源的输出电流我调到了最大为5A所以应该不是输入电源功率不够,因一直没有从事过电源相关的开发所以折腾了几天实在没办法了,特来这里求助,忘不吝赐教!
最后一张图为半桥的G极波形输入15V,最大电流5A,功率75w如果50欧姆的电阻输出350V,需要7A的电流。
对应350*7=2450W你就一个变压器,能量要守恒的。
所以Pin=I^2*R=75WI=√P/R=1.2247AV=50*1.2=60V考虑变压器的效率,电压会更低谢谢回复!明白了磁芯有可能饱和了你这种射频电源,很想知道你前街的控制,能跑1MHZ,,只能給你釣竿
LCC.JPG (152.56 KB, 下载次数: 0)下载附件2021-9-13 08:54 上传
| 大功率电感 |
开关电源磁元件 EMC 及 EMI 滤波器设计>>观看回放
限于集肤效应,宽覆铜线能提高散热能力却无法降低高频交流损耗。
与2016有什么区别?2017的PFC可以进入CCM模式,所以可以搞到500W-1000Whttps://www.nxp.com/docs/en/data-sheet/TEA2017AAT_2.pdfhttps://www.nxp.com/docs/en/user-guide/U
