buck降压变换纹波
常见问题
时间:2022-12-17 08:08:02
点击:
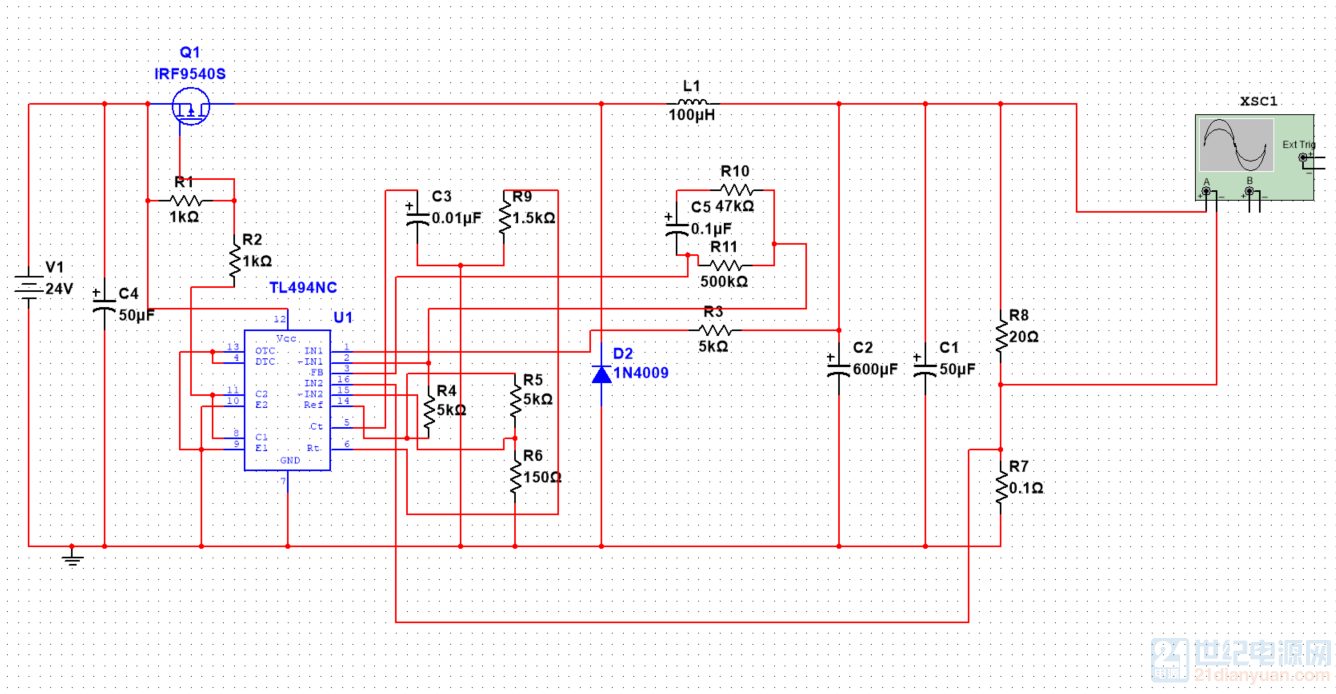
数值可以稳定在5v但是这个文纹波里的那条直线是怎么回事?测量接法如图
D2 换成肖特基二极管 或者快恢复二极管 试试好的 谢谢 马上试试D2不能使用低频整流二极管,因为它无法适应高频工作环境,应该使用SR107这类肖特基二极管是的,要换快管子,应当就不会有了谢谢仿真东西能在细节上表现出来吗?画一张电路图而已。
仿真只是理论上实现的 验证。
BUCK最重要的环节在哪里?还是实物说事吧。
一般都是用快恢的
| 大功率电感 |
COMSOL 用户年会 2020 中国站11 月 12 - 13 日欢迎参加 2020 年度 COMSOL 用户年会!在 COMSOL 用户年会上,您不仅能与众多 COMSOL 用户深入交流,分享数值仿真创新成果;更可以聆
2021 TI 嵌入式产品Workshop无线连接产品主题培训立即报名【会议简介】 本次会议邀请到TI 的资深现场应用工程师,讲解TI无线连接产品的特点及平台方案介绍,包括了TI最新 Agam
如标题,这种类型的输出电压纹波要怎么去消除呢,比如控制芯片跳脉冲的周期是1.25mS 最佳答案 komabob
